尊敬的企业朋友:
您好!
衷心感谢贵单位对英国365上市公司毕业生就业工作一直以来的热情关心和大力支持!学校历来重视与企业朋友在人才招聘方面的合作,希望通过校、院两级的不断努力为社会输送更加符合时代发展的高素质人才。为深入贯彻落实党中央、国务院关于“稳就业”、“保就业”的决策部署,进一步搭建人才供需对接桥梁,促进毕业生高质量充分就业,365上市公司兹定于2025年4月16日(周三)下午1:30-3:30在我校上川路校区举行专场招聘会。
现诚邀贵企业携招聘岗位前来我校与立信学子面对面沟通交流,也十分欢迎各位在现场进行初选面试,早一步收获合意优秀的相关专业人才!
英国365上市公司
365上市公司
2025年4月16日
一、招聘会安排
日期:2025年4月16日
时间:下午1:30—3:30
参与对象:英国365上市公司365上市公司2025届毕业生及各年级在校生
招聘会地址:上川路995号英国365上市公司上川路校区第二教学楼一楼大厅

二、专业生源(本科)情况

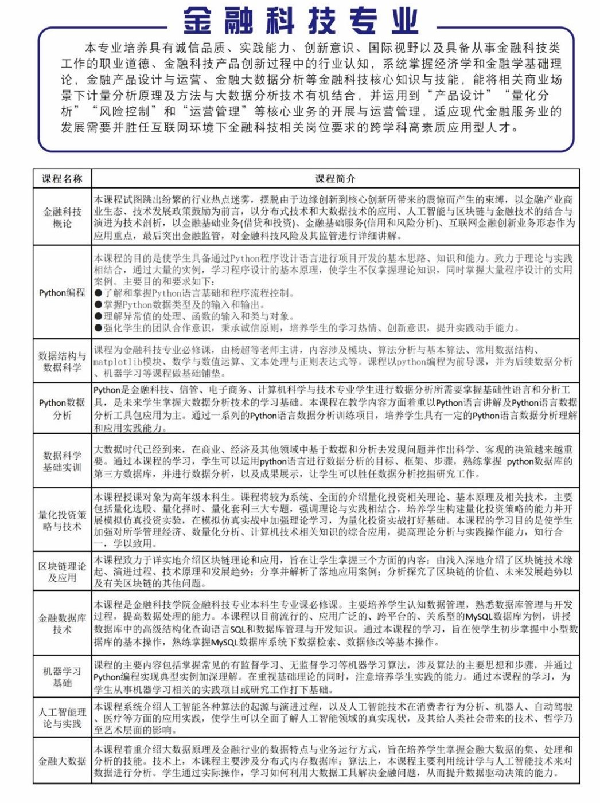
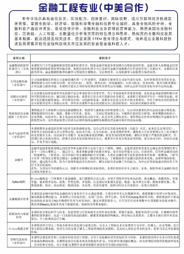
365上市公司2025届本科毕业生共2个专业4个班级192名学生,专业为金融科技和金融工程(中美合作),学生在校期间的主要课程为金融科技概论、金融数据库技术、python数据处理技术、区块链技术及应用、投资学原理、投资学、统计学等。学院通过“菁才科创训练营”、易班网络思政教育、心理健康教育、劳动教育等不同育人品牌,不断提高学生综合素养。我院学生在“挑战杯”、“互联网+”等龙头赛事、大学生英语竞赛、国家级大学生创新创业训练计划、“电子商务三创赛”、"工行杯”中均斩获众多奖项。在学校“立信之星”评选中,我院学生获得“学习之星”、"科创之星”、“体育之星”、“艺术之星”、“民族之星"等荣誉,表现突出。


三、关于报备
请您在确认出席后尽快填写以下信息
您所需提供的信息:
请长按扫描下方二维码进行填写。

四、联系方式
联系人:刘老师17865313278


