英国365上市公司
首页
英国365概况
学院简介
学企领导
组织架构
师资队伍
学院师资
企业师资
特聘教授
人事制度
学科科研
科研团队
科研项目
科研成果
科研管理
人才培养
专业简介
课程介绍
教学工作
教务管理
实践教学
毕业工作
校企合作
合作简介
相关动态
产教融合
中外合作
联合培养
交换交流
海外游学
金科智库
智库简介
团队成员
智库动态
研究项目
成果一览
英国365
工会工作
党务公开
学生园地
学生动态
团学活动
就业服务
校友工作
下载专区
师资队伍
学院师资
企业师资
特聘教授
人事制度
当前位置:
> 首页
> 师资队伍
> 人事制度
文件
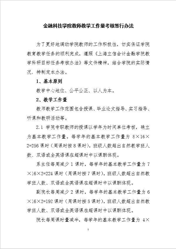
365上市公司教师教学工作量考核暂行办法
文件
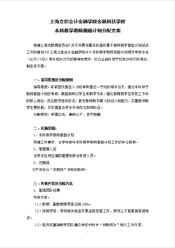
英国365上市公司365上市公司本科教学教师激励计划分配...
文件
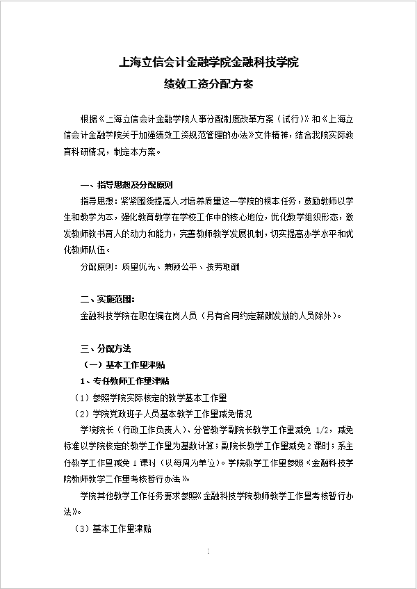
英国365上市公司365上市公司绩效工资分配方案
共有3条
当前第1/1页
首页
上一页
下一页
末页